The Global
Information Hub for
Lighting Technologies
and Design
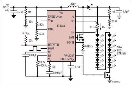
Typical application example: 50W White Automotive LED Headlamp Driverhttps://zmi.led-professional.com/Plone/media/products_led-driver-ics-modules_60v-high-side-sense-led-controller-for-boost-buck-or-buck-boost-high-current-led-applications_lin_lt3755-gif/viewhttps://zmi.led-professional.com/Plone/media/products_led-driver-ics-modules_60v-high-side-sense-led-controller-for-boost-buck-or-buck-boost-high-current-led-applications_lin_lt3755-gif/@@images/image-1200-b70664a5968b8381bf269fc9b97c4797.png
Typical application example: 50W White Automotive LED Headlamp Driver