The Global
Information Hub for
Lighting Technologies
and Design
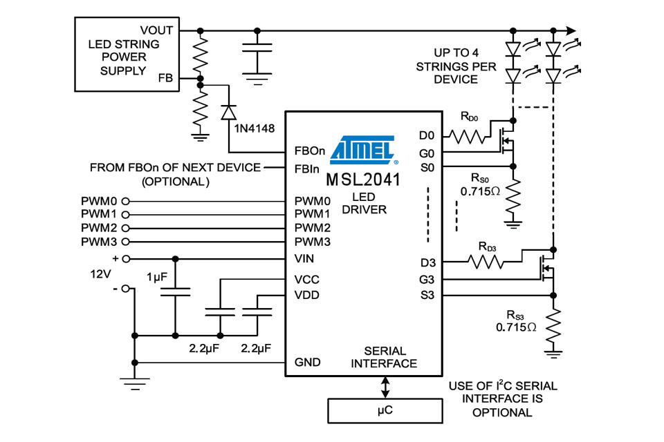
Application circuit for Atmel's MSL2041 four channel LED driver for general lighting applicationshttps://zmi.led-professional.com/Plone/media/products_led-driver-ics-modules_atmel-launches-power-efficient-multi-string-led-drivers_atmel-msl2041-four-channel-led-driver-for-general/viewhttps://zmi.led-professional.com/Plone/media/products_led-driver-ics-modules_atmel-launches-power-efficient-multi-string-led-drivers_atmel-msl2041-four-channel-led-driver-for-general/@@images/image-1200-b70664a5968b8381bf269fc9b97c4797.jpeg
Application circuit for Atmel's MSL2041 four channel LED driver for general lighting applications