The Global
Information Hub for
Lighting Technologies
and Design
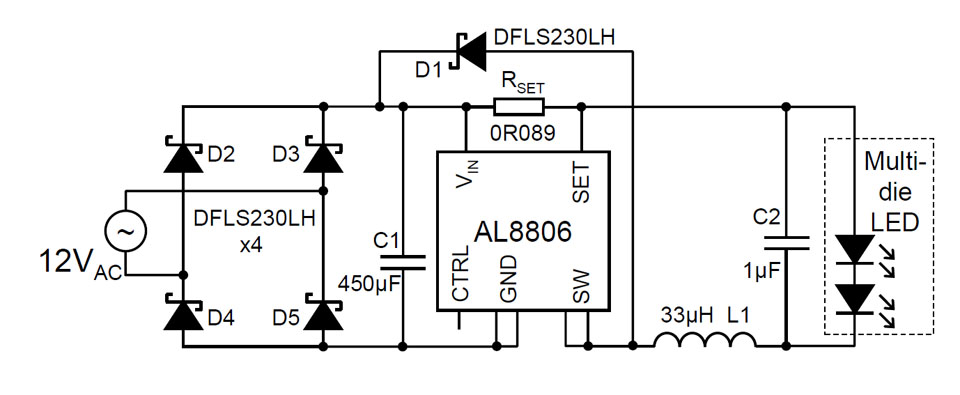
Typical application circuit using Diodes' AL8806 buck LED driverhttps://zmi.led-professional.com/Plone/media/products_led-driver-ics-modules_diodes-led-driver-delivers-higher-current-for-mr16-12v-and-24v-led-lamp-design_diodes-al8806-buck-led-driver-application-circuit/viewhttps://zmi.led-professional.com/Plone/media/products_led-driver-ics-modules_diodes-led-driver-delivers-higher-current-for-mr16-12v-and-24v-led-lamp-design_diodes-al8806-buck-led-driver-application-circuit/@@images/image-1200-fb802a12c31517a9a0b10392537be9e1.jpeg
Typical application circuit using Diodes' AL8806 buck LED driver