The Global
Information Hub for
Lighting Technologies
and Design
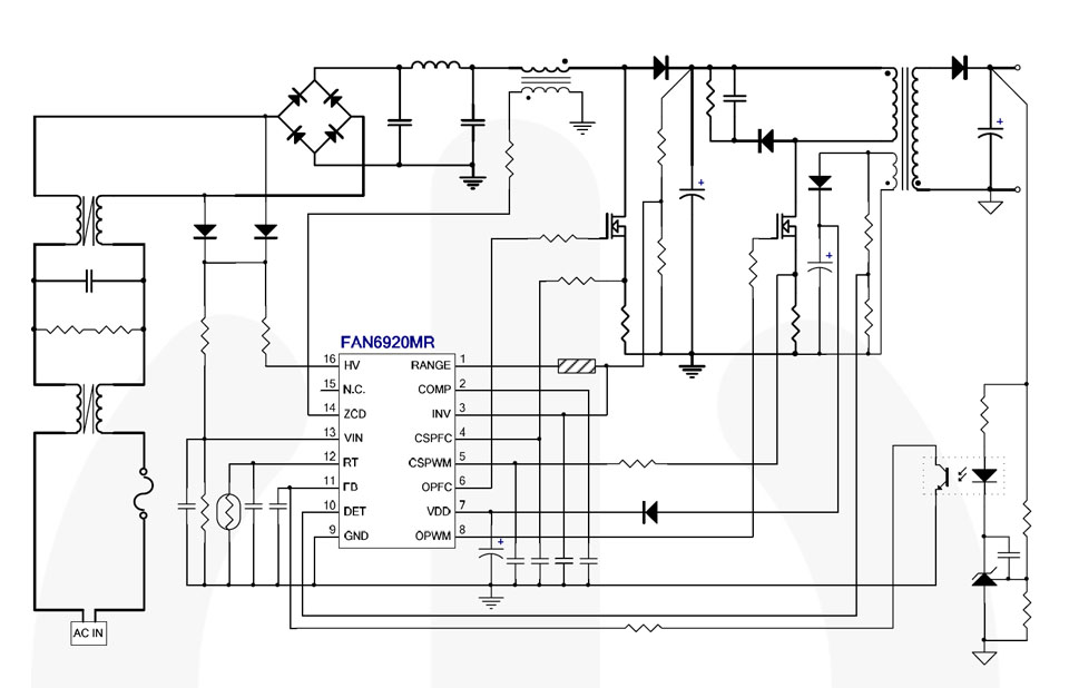
Application diagram of the FAN6920MR that offers integrated critical-mode and quasi-resonant current-mode flyback PWM controller design.https://zmi.led-professional.com/Plone/media/products_led-driver-ics-modules_fairchild-semiconductor2019s-pfc-pwm-controller-provides-higher-efficiency-in-dual-switch-flyback-topologies_fan6920mr-jpg/viewhttps://zmi.led-professional.com/Plone/media/products_led-driver-ics-modules_fairchild-semiconductor2019s-pfc-pwm-controller-provides-higher-efficiency-in-dual-switch-flyback-topologies_fan6920mr-jpg/@@images/image-1200-785c44867d6cb629c790eb36cbc51863.jpeg
Application diagram of the FAN6920MR that offers integrated critical-mode and quasi-resonant current-mode flyback PWM controller design.