The Global
Information Hub for
Lighting Technologies
and Design
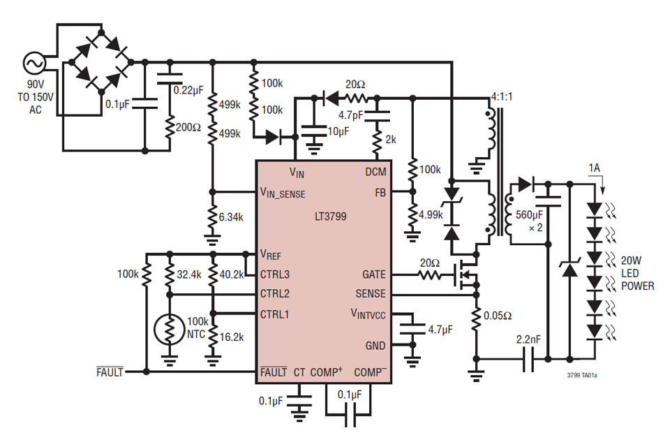
Typical application circuit for a Triac dimmable application with the LT3799 offers current control without opto-couplerhttps://zmi.led-professional.com/Plone/media/products_led-driver-ics-modules_linears-new-isolated-active-pfc-off-line-led-controller-without-opto-isolator-is-triac-dimmable_linear-technology-lt3799-typical-application/viewhttps://zmi.led-professional.com/Plone/media/products_led-driver-ics-modules_linears-new-isolated-active-pfc-off-line-led-controller-without-opto-isolator-is-triac-dimmable_linear-technology-lt3799-typical-application/@@images/image-1200-976bb289e9d5863907fe42c9600b844a.jpeg
Typical application circuit for a Triac dimmable application with the LT3799 offers current control without opto-coupler