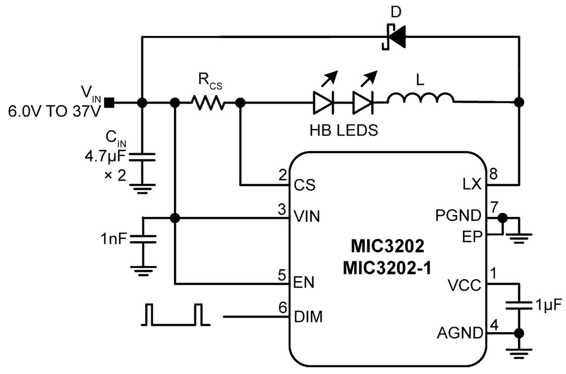
MIC3202 step-down converter: The functional application diagram.
https://zmi.led-professional.com/Plone/media/products_led-driver-ics-modules_micrel-expands-lighting-portfolio-with-new-step-down-hbled-driver-ic_mic3202-step-down-converter-jpg/view
https://zmi.led-professional.com/Plone/media/products_led-driver-ics-modules_micrel-expands-lighting-portfolio-with-new-step-down-hbled-driver-ic_mic3202-step-down-converter-jpg/@@images/image-1200-ba04da7b1a18090bd0f8b85164f2a347.jpeg
MIC3202 step-down converter: The functional application diagram.
Type
image/jpeg
Dimension
1122x741