The Global
Information Hub for
Lighting Technologies
and Design
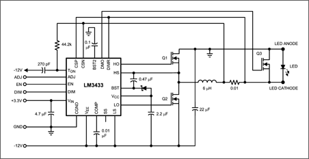
Schematic of typical applicationhttps://zmi.led-professional.com/Plone/media/products_led-driver-ics-modules_national-semiconductor-introduces-industry2019s-first-common-anode-current-mode-high-brightness-led-driver-with-pwm-dimming_nsemi_lm3433-gif/viewhttps://zmi.led-professional.com/Plone/media/products_led-driver-ics-modules_national-semiconductor-introduces-industry2019s-first-common-anode-current-mode-high-brightness-led-driver-with-pwm-dimming_nsemi_lm3433-gif/@@images/image-1200-ba04da7b1a18090bd0f8b85164f2a347.png