The Global
Information Hub for
Lighting Technologies
and Design
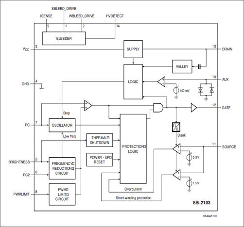
Block diagram of the SSL2103 mains LED driver with external switches for high power applications.https://zmi.led-professional.com/Plone/media/products_led-driver-ics-modules_nxp-powers-efficient-lighting-introducing-dimmable-ssl2103-led-controller-ic_nxp_ssl2103_block-jpg/viewhttps://zmi.led-professional.com/Plone/media/products_led-driver-ics-modules_nxp-powers-efficient-lighting-introducing-dimmable-ssl2103-led-controller-ic_nxp_ssl2103_block-jpg/@@images/image-1200-725964327ab2160d849529017a0f2d6b.jpeg
Block diagram of the SSL2103 mains LED driver with external switches for high power applications.