The Global
Information Hub for
Lighting Technologies
and Design
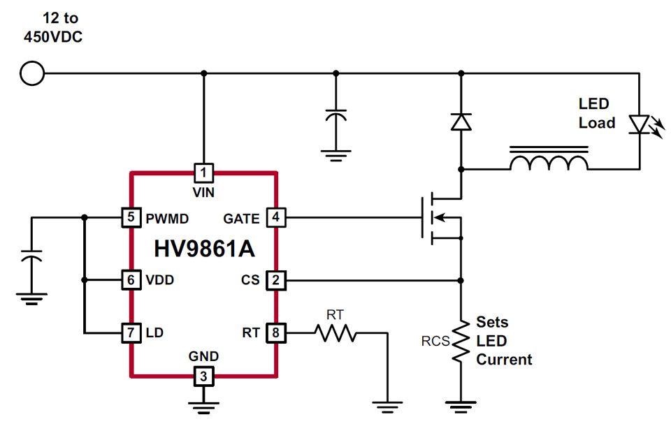
Typical simplified application circuit with Supertex' HV9861A LED driverhttps://zmi.led-professional.com/Plone/media/products_led-driver-ics-modules_patented-hv9861a-achieves-high-accuracy-via-average-mode-control_supertex-hv9861a-led-driver-jpg/viewhttps://zmi.led-professional.com/Plone/media/products_led-driver-ics-modules_patented-hv9861a-achieves-high-accuracy-via-average-mode-control_supertex-hv9861a-led-driver-jpg/@@images/image-1200-a2b38fc7d4a0ba98208573b6ffaceadd.jpeg
Typical simplified application circuit with Supertex' HV9861A LED driver