The Global
Information Hub for
Lighting Technologies
and Design
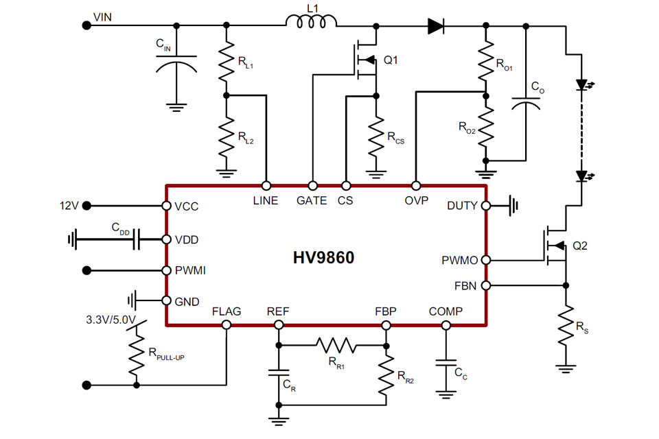
Typical application circuit using the Supertex HV9860 driver IC which provides wiring fault protectionhttps://zmi.led-professional.com/Plone/media/products_led-driver-ics-modules_supertex-hv9860-reduces-system-cost-complexity-through-wiring-fault-protection-feature_supertex-hv9860-driver-ic-typical-application/viewhttps://zmi.led-professional.com/Plone/media/products_led-driver-ics-modules_supertex-hv9860-reduces-system-cost-complexity-through-wiring-fault-protection-feature_supertex-hv9860-driver-ic-typical-application/@@images/image-1200-6a7ca34945dfb7090ea1fc7c90c007b4.jpeg
Typical application circuit using the Supertex HV9860 driver IC which provides wiring fault protection