The Global
Information Hub for
Lighting Technologies
and Design
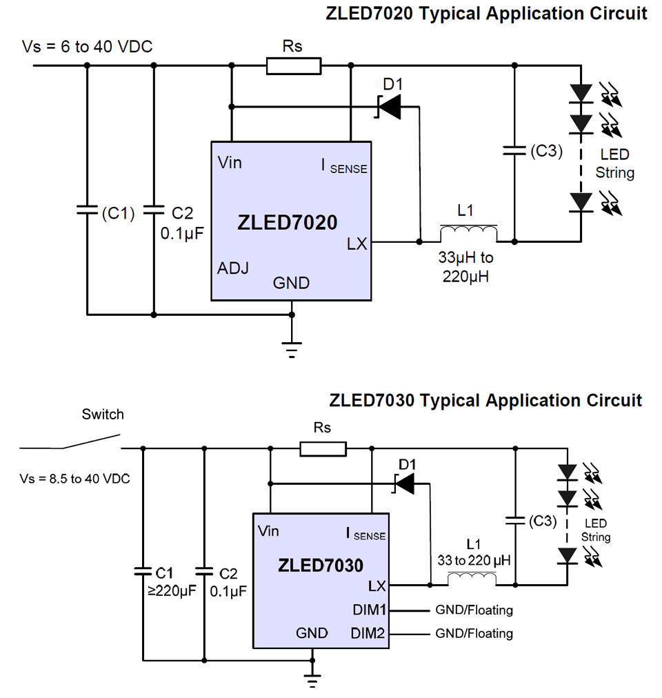
ZMDI LED driver ICs boost lumen-per-watt efficiency while keeping Bill of Material lowhttps://zmi.led-professional.com/Plone/media/products_led-driver-ics-modules_zmdi-led-driver-ics-boost-lumen-per-watt-efficiency-while-keeping-bill-of-material-low_zled7020-and-zled7030-typical-application-circuits/viewhttps://zmi.led-professional.com/Plone/media/products_led-driver-ics-modules_zmdi-led-driver-ics-boost-lumen-per-watt-efficiency-while-keeping-bill-of-material-low_zled7020-and-zled7030-typical-application-circuits/@@images/image-1200-2010e379bcacaa64ee4035e4b17a6e03.jpeg
ZMDI LED driver ICs boost lumen-per-watt efficiency while keeping Bill of Material low