The Global
Information Hub for
Lighting Technologies
and Design
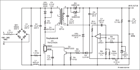
Schematic of 14 W LED Driver Power Supply Using a TNY279GN in High Ambient Temperature Applicationshttps://zmi.led-professional.com/Plone/media/technology_electronics_power-integrations-design-ideas-target-wasteful-incandescent-bulbs-and-enable-high-efficacy-led-street-lights_di_173-gif/viewhttps://zmi.led-professional.com/Plone/media/technology_electronics_power-integrations-design-ideas-target-wasteful-incandescent-bulbs-and-enable-high-efficacy-led-street-lights_di_173-gif/@@images/image-1200-b3ebbbe207d275779194267095174ec5.png
Schematic of 14 W LED Driver Power Supply Using a TNY279GN in High Ambient Temperature Applications